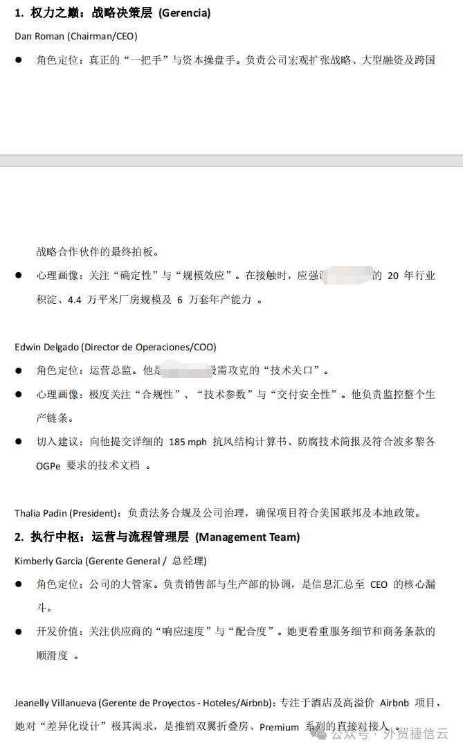
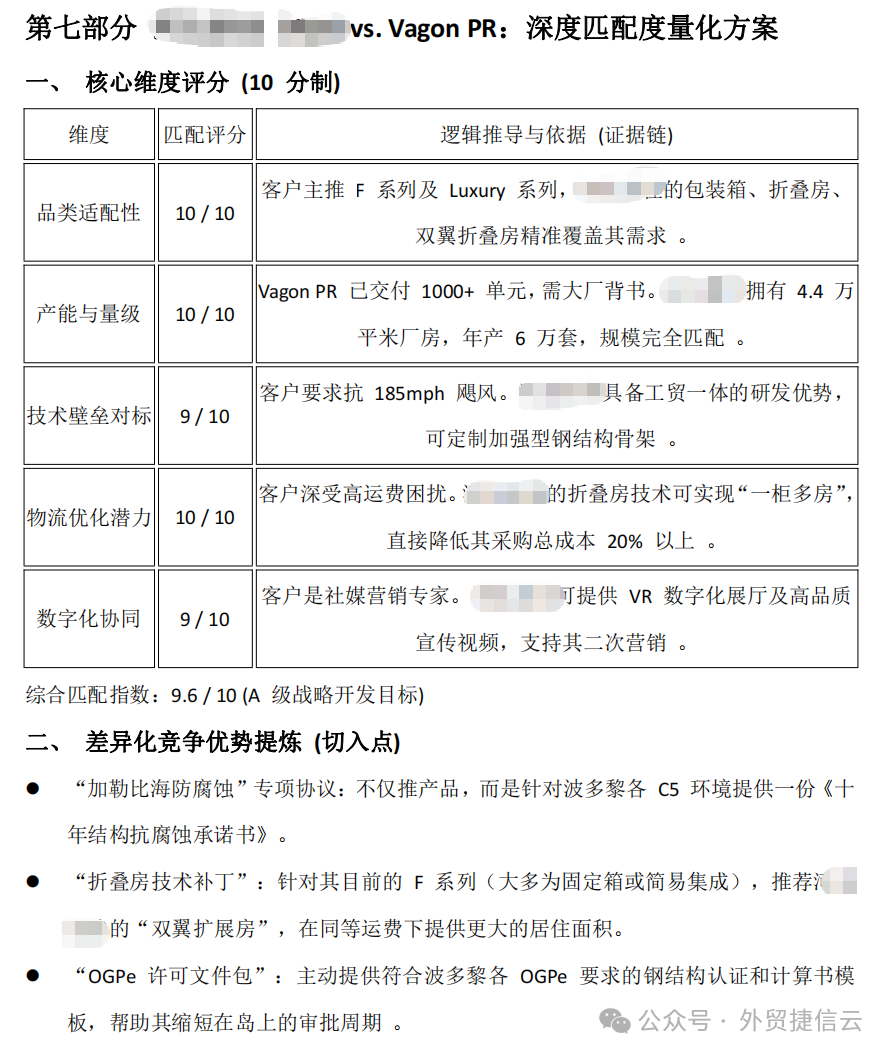
外贸交流群福利(文末扫码进群) 免费领取【383个北美南美欧亚非洲外商协会商会手册-2025.11更新】、【2026年度境外主要国际贸易展会目录1390个】、【2025年秋季138届广交会采购商名录-37个行业10w+家】、【2025年138届秋季广交会国内参展商名录免费分享】; “知己知彼,百战不殆。” 这句流传千年的古语,在外贸圈却成了很多人的“痛点”。在如今的市场环境下,获客软件层出不穷,几分钟就能抓取成百上千个联系方式。然而,拿到邮箱之后呢? 大多数外贸人陷入了这样一个恶性循环:打开官网 -> 复制粘贴公式化开发信 -> 群发 -> 等待 -> 没回复 -> 抱怨市场难做。 为什么你的开发信没有回音?因为你发给对方的是“垃圾邮件”,而对方需要的是“解决方案”。 一、 理想与现实的鸿沟:为什么背调总是“有心无力”? 在外贸企业老板和负责人的视角里,背景调查(Background Check)应该是业务员的“基本功”。但实际情况往往是: 老业务员: 经验丰富,知道怎么找信息。但在高压的业绩指标下,他们真的有精力和时间为每一个潜在客户花上几小时甚至几天去做深度调研吗?答案往往是:为了效率,只能凭直觉盲选。 新业务员: 一腔热血却“有心无力”。由于缺乏渠道、经验和资源整合能力,他们搜出的信息往往碎片化、表面化。一次失败的深度背调尝试,往往会消磨掉他们后续做精准开发的动力。 这就是我们要解决的问题。 我们不再只提供“联系方式”,而是提供一份完整的“作战地图”。 二、 深度背调报告里到底有什么? 一份背调报告,绝不是简单的Excel堆砌,而是一个全息的商业画像。 1. 穿透式的决策金字塔(Decision Pyramid) 包含内容: 明确谁是行政拍板人(CEO/CFO)、谁是技术审计者(COO/工程师)、谁是前线影响者(采购经理/销售代表)。 开发价值: 找对人才能说对活。CEO关注成本和声誉,采购经理关注交期和合规。帮你避开那些没有决策权的“门神”,直接对话核心层。 2. 采供链 Forensics(供应链法医式拆解) 包含内容: 详细的供应地图、供应商更换周期、年度采购频率及量级、核心供应商占比。 开发价值: 了解对方的“现任”是谁。如果对方刚和前供应商签约,你此时切入就是浪费时间;如果对方正处于供应商考核期,那就是你的黄金机会。 3. 财务底色与经营安全性核查 包含内容: 邓白氏编码、银行资信评级、历史违约记录、股权穿透。 开发价值: 避开“皮包公司”和财务危机中的企业。外贸最大的风险不是没单,而是发了货收不回款。 4. 差异化切入点与定制化话术建议 包含内容: 结合采购商所在国的政策波动(如关税加征、反倾销预警)、对方近期的社媒动向、展会信号。 开发价值: 将你的优势与对方的痛点精准对齐。比如,对方正面临加征关税的压力,而你正好有避税方案或更具性价比的产品,这才是最强有力的“钩子”。 展会信息 邮件方案 三、 数据支撑:人工整理与全球资源的深度整合 我们的报告之所以“通俗易懂且极具杀伤力”,是因为信息来源的降维打击: 我们整合了长期积累的国外合作客户渠道,调取包括邓白氏(Dun & Bradstreet)、康帕斯(Kompass)、SEC申报文件、各国海关提单数据以及LinkedIn探测插件等多维度数据。 更重要的是,我们坚持“结论先行,数据断后”。每一份报告都经过人工二次核实,剔除冗余和虚假信息,确保你拿到手的是可以直接指导业务实战的“情报”,而非冰冷的文字。 外贸开发的下半场,拼的不再是邮件的数量,而是情报的深度。 当你还在为每天发 100 封垃圾邮件而精疲力竭时,优秀的业务员已经拿着我们的深度调查报告,精准地击中了采购商 CEO 的收件箱。 想要获取这份“作战地图”?请扫描下方个人微信,开启你的精准开发之旅。每人可免费获取一份调查报告。 扫描以上二维码进入外贸群
知己知彼:外贸成单的深度背调,免费获取
发布时间: 2026-03-03

